I worked as an embedded software engineer for many years and always thought about learning PCB design, now I finally got to it!
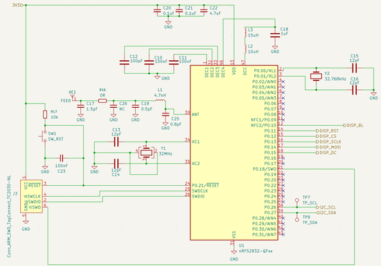
I wanted to build a wearable device that can measure the air quality in real-time and send warnings when it's out of the safe range (what the safe range is and of what, is still to be defined..). I chose a low power, bluetooth capable microcontroller: the nRF52832, and selected this interesting sensor from Bosch: the BME688, that can measure temperature, humidity, pressure and air quality.

I fired up KiCAD and started with the electrical schematic which went pretty smoothly, I read the datasheets and found other projects using similar components, so I could copy the circuits and put them together. Then moved to the layout which was the most challenging part for me, placing everything in such a small space (35x35mm), while following best practices and all the constraints is not easy, I started over twice...


Now the PCB is ordered and while I am waiting for it I started working on the firmware. Will use Zephyr RTOS and the nRF52832 SDK.

The project is open source and available on GitHub, to see the current status check here.